• Информируем вас, что с 1 января 2024 года оценки и расписание доступны в новой версии Электронного образования по адресу ms-edu.tatar.ru. В данной версии электронного дневника вы можете продолжать смотреть ранее полученные оценки.
    С более подробной информацией можно ознакомиться на сайте: info.edu.tatar.ru.

Электронное образование Республики Татарстан

Муниципальное бюджетное общеобразовательное учреждение «Куакбашская основная общеобразовательная школа» муниципального образования "Лениногорский муниципальный район" Республики Татарстан

Решаем вместе
Есть предложения по организации учебного процесса или знаете, как сделать школу лучше?

Визитная карточка

Адрес: 423275, Республика Татарстан, Лениногорский район, с. Куакбаш, ул. Советская, д. 3А
Телефон: +7(855)-953-63-06
E-Mail: Kuakbash@mail.ru
Министерство: Министерство образования и науки Республики Татарстан
Короткое название: МБОУ "Куакбашская ООШ" МО ЛМР РТ
Руководитель: Валиева Венера Марсовна
Год основания учреждения: 1986
У нас учатся: 51учащихся
У нас учат: 13 учителей

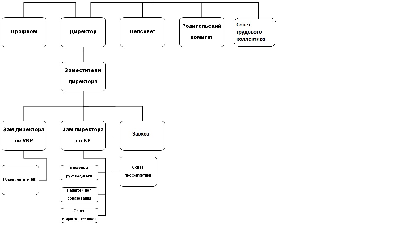
Органы управления образовательной организации

Органы управления школы