Муниципальное бюджетное общеобразовательное учреждение «Гимназия" г. Мензелинска Республики Татарстан
Визитная карточка
| Адрес: | Республика Татарстан, Мензелинский район, г.Мензелинск, ул.Челнинский тракт, д.1А |
| Телефон: | +7(855)-553-51-01 |
| E-Mail: | sch1104_tg@mail.ru |
| Министерство: | Министерство образования и науки Республики Татарстан |
| Короткое название: | МБОУ "Гимназия" г. Мензелинска РТ |
| Руководитель: | Халиуллина Гульназ Самигулловна |
| Год основания учреждения: | 1998 |
| У нас учатся: | 318 |
| У нас учат: | 33 |
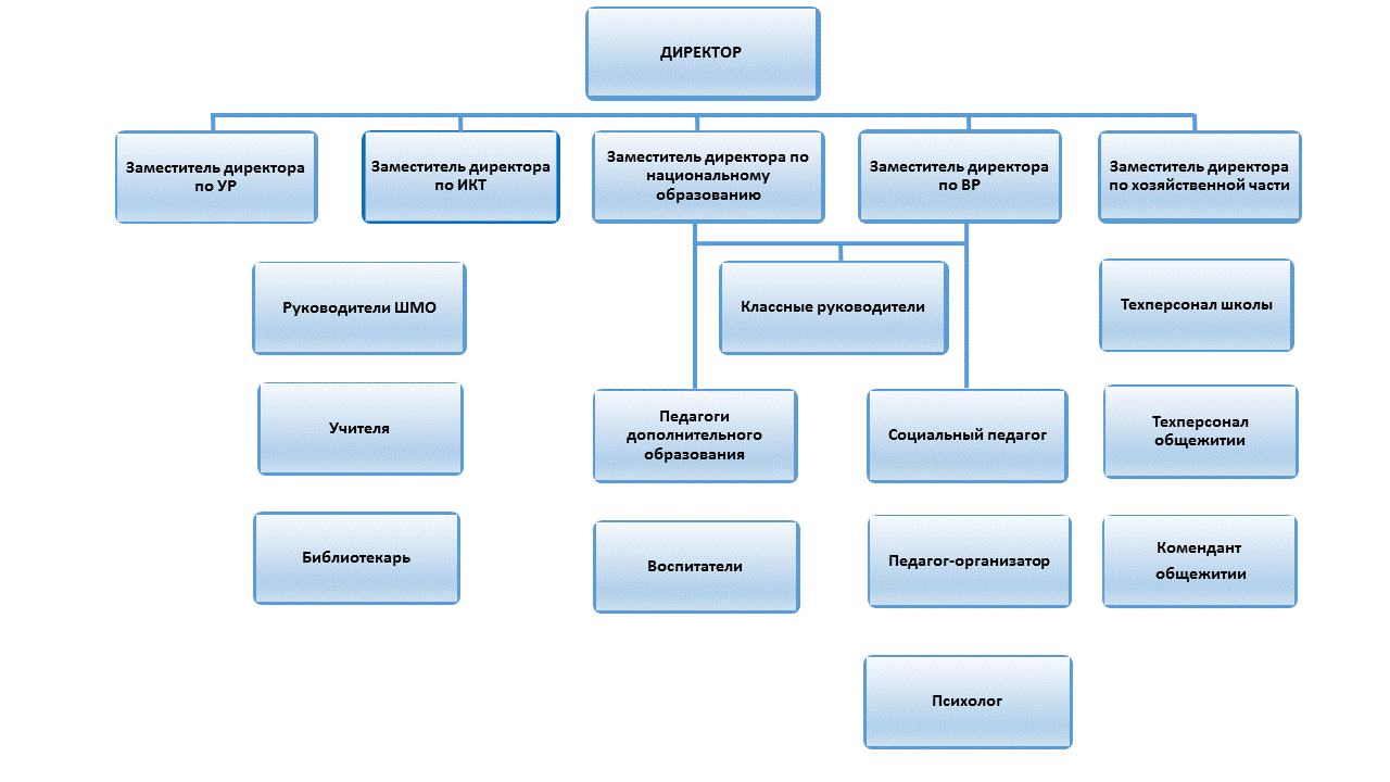
Структуры и органы управления образовательной организации/ Белем бирү оешмасының идарә итү органы һәм төзелеше
Директор является единоличным исполнительным органом Учреждения, назначаемый на должность Учредителем на срок согласно трудовому договору. Директор действует на основе единоначалия, решает все касающиеся Учреждения вопросы, не входящие в компетенцию коллегиальных органов управления Учреждения и Учредителя.
Директор: Халиуллина Гульназ Самигулловна, email: haliullina.1977@mail.ru
Органы управления
Общее собрание работников Учреждения - постоянно действующий коллегиальный орган, объединяющий всех работников Учреждения, включая совместителей.
Председатель: Елхова Гузэль Фердинантовна, email: guzelapr@mail.ru, https://edu.tatar.ru/menzelinsk/gymnaziya/page854829.htm
Педагогический совет - постоянно действующий коллегиальный орган, объединяющий всех педагогических работников Учреждения, включая совместителей.
Председатель: Халиуллина Гульназ Самигулловна, email: haliullina.1977@mail.ru
Структура и органы управления образовательной организации
Структурных подразделений (органов управления) образовательной организации - нет.
Места нахождения структурных подразделений (органов управления) - нет
Адреса электронной почты структурных подразделений (органов управления) - нет
Положение о структурных подразделених с приложением указанных положений в виде электронных документов, подписанных электроннной подписью в соответствии с Федеральным законом от 06.04.2021 №63-ФЗ "Об электронной подписи" (далее - электронный документ) при наличии структурных подразделений - нет.
Сведения об органах управления с приложением указанных положений в виде электронных документов (при наличии положений об органах управления) - нет.










