Муниципальное автономное учреждение дополнительного образования г. Набережные Челны «Городской дворец творчества детей и молодёжи №1»/«№1 балалар hәм яшүсмерләр шәhәр иҗат сарае» Яр Чаллы шәhәре өстәмә белем бирү муниципаль автоном учреждениесе.
Визитная карточка
| Адрес: | 423821, Республика Татарстан, г. Набережные Челны, б-р Цветочный, д. 16 (Новый город 22/04) |
| Телефон: | +7(855)-256-91-15 |
| E-Mail: | gcdt1_chelny@mail.ru, 5187000003@edu.tatar.ru |
| Министерство: | Министерство образования и науки Республики Татарстан |
| Короткое название: | МАУДО "ГДТДиМ №1" |
| Тип УДО: | Многопрофильные |
| Руководитель: | Певгова Татьяна Анатольевна |
| Год основания учреждения: | 1984 |
| У нас учатся: | 5940 |
| У нас учат: | 111 |
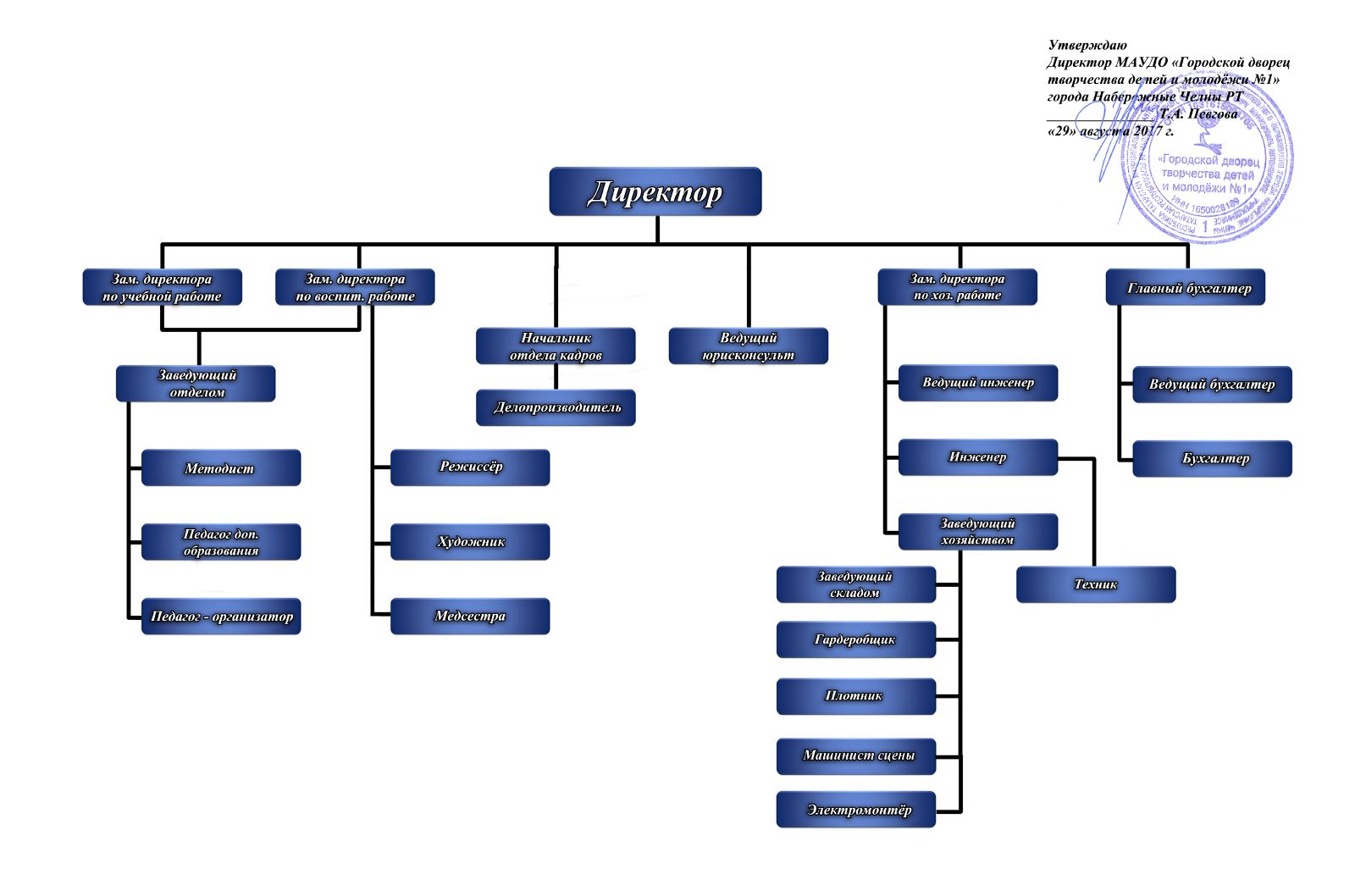
Структура и органы управления образовательной организацией
Электронные адреса структурных подразделений.jpg
Директор-Певгова Татьяна Анатольевна
Заместитель директора по УВР- Гафарова Регина Рашитовна
Заместитель директора по УР-Куликова Светлана Ивановна
Заместитель директора по ХР-Нуриахметов Альберт Асфанович
Положение о педагогическом совете.pdf








