• Информируем вас, что с 1 января 2024 года оценки и расписание доступны в новой версии Электронного образования по адресу ms-edu.tatar.ru. В данной версии электронного дневника вы можете продолжать смотреть ранее полученные оценки.
    С более подробной информацией можно ознакомиться на сайте: info.edu.tatar.ru.

Электронное образование Республики Татарстан

Государственное бюджетное общеобразовательное учреждение «Кадетская школа № 82 имени Героя Советского Союза Ильдара Маннанова»/Яр Чаллы шәһәре дәүләт бюджет гомуми белем бирү учреждениесе “Советлар Союзы Герое Илдар Маннанов исемендәге 82 нче кадет мәктәбе”

Решаем вместе
Есть предложения по организации учебного процесса или знаете, как сделать школу лучше?

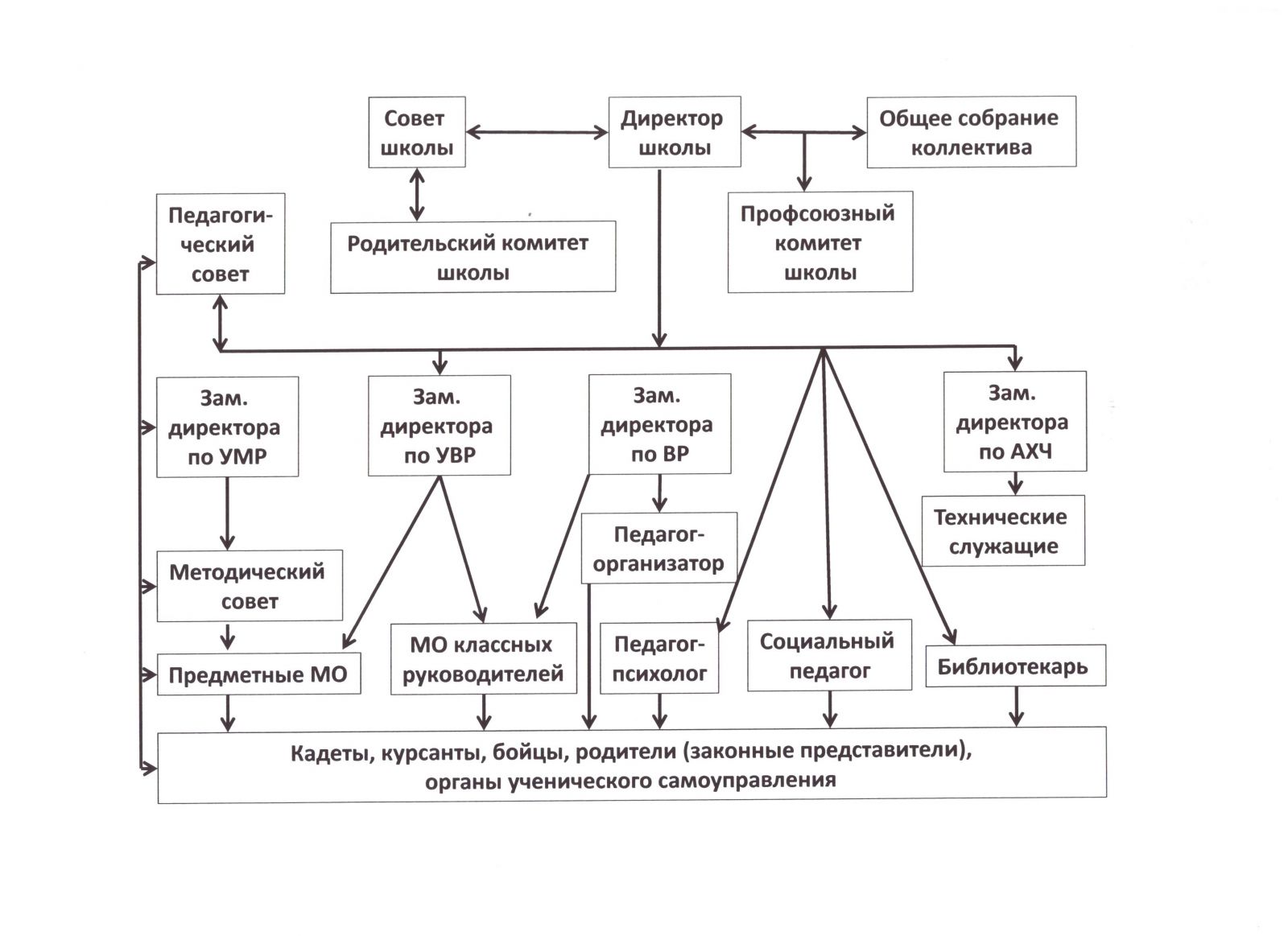
Визитная карточка

Адрес: 423832, Республика Татарстан, г. Набережные Челны, Новый город, пр. Чулман, д. 38 (40/14)/423832, Татарстан Республикасы, Яр Чаллы шәһәре, Яңа шәһәр, Чулман проспекты , 38 нче йорт (40/14)
Телефон: +7(855)-258-96-76
E-Mail: licey82_chelny@mail.ru Sk82.Nc@tatar.ru
Министерство: Министерство образования и науки Республики Татарстан
Короткое название: ГБОУ "Кадетская школа № 82 им. И. Маннанова"
Руководитель: Шарипова Эльмира Габдулахатовна
Год основания учреждения: 2007
У нас учатся: 577/577укучы
У нас учат: 39/39 укытучы

Структура и органы управления образовательной организацией