• Информируем вас, что с 1 января 2024 года оценки и расписание доступны в новой версии Электронного образования по адресу ms-edu.tatar.ru. В данной версии электронного дневника вы можете продолжать смотреть ранее полученные оценки.
    С более подробной информацией можно ознакомиться на сайте: info.edu.tatar.ru.

Электронное образование Республики Татарстан

МАДОУ "Детский сад №414 комбинированного вида Ново-Савиновского района г. Казани" - Базовая площадка по реализации мероприятия "Модернизация муниципальных систем дошкольного образования" ФЦПРО

Решаем вместе
Есть предложения по организации учебного процесса или знаете, как сделать школу лучше?

Визитная карточка

Адрес: 1 здание: 420124, РТ, г. Казань, ул. Фатыха Амирхана, дом 7. 2 здание: 420124, РТ, г. Казань, ул. Четаева 40а
Телефон: +7(843)-517-65-50;+7(843)-523-28-31
E-Mail: DS.414@tatar.ru, madoy414@gmail.com
Министерство: Министерство образования и науки Республики Татарстан
Короткое название: МАДОУ "Детский сад № 414"
Руководитель: Пирская Татьяна Борисовна
Год основания учреждения: 2003
У нас учатся: 564
У нас учат: 41

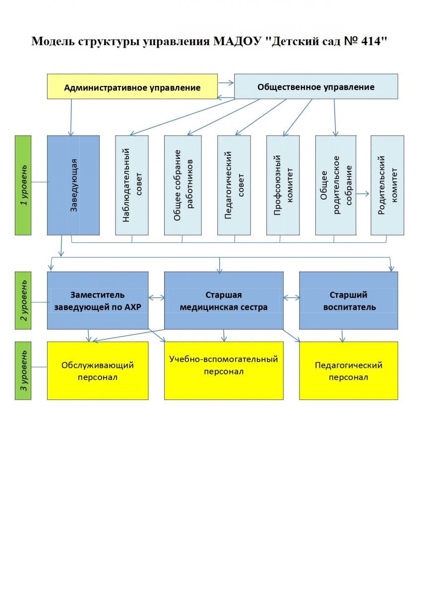
Модель управления образовательной организацией

Модель управления образовательной организацией