Муниципальное бюджетное общеобразовательное учреждение «Рыбно-Слободская гимназия №1» Рыбно-Слободского муниципального района Республики Татарстан / Татарстан Республикасы Балык Бистәсе муниципаль районы «Балык Бистәсе 1 нче гимназиясе” гомуми белем муниципаль бюджет учреждениесе
Визитная карточка
| Адрес: | 422650, Республика Татарстан, Рыбно-Слободский район, пгт. Рыбная Слобода, улица Ленина, дом 42 Б,/Татарстан Республикасы, Балык Бистәсе муниципаль районы, шта.Балык Бистәсе, Ленин урамы, 42нче Б йорты |
| Телефон: | +7(843)-612-34-82 |
| E-Mail: | G1.Rs@tatar.ru |
| Министерство: | Министерство образования и науки Республики Татарстан |
| Короткое название: | МБОУ "Рыбно-Слободская гимназия №1" |
| Руководитель: | Халимова Лейсан Ильгизовна |
| Год основания учреждения: | 1927 |
| У нас учатся: | 677 учащихся / 677 укучы |
| У нас учат: | 50 педагога / 50педагог |
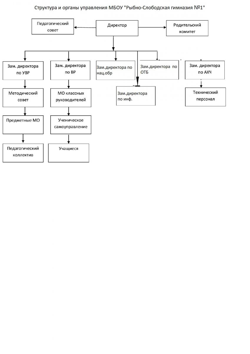
Структура и органы управления образовательной организацией/Мәгариф оешмасы белән идарә итү структурасы һәм органнары
Управление гимназией осуществляется в соответствии с законодательством Российской Федерации и с учётом особенностей, установленных Федеральным законом от 29.12.2012 г. № 273-ФЗ «Об образовании в Российской Федерации».
Управление осуществляется на основе сочетания принципов единоначалия и коллегиальности. Единоличным исполнительным органом гимназии является руководитель (директор МБОУ "Рыбно-Слободская гимназия №1 Халимова Л.И.), которая осуществляет текущее руководство деятельностью гимназии. К коллегиальному органу управления относится педагогический совет.
Структура, порядок формирования, срок полномочий и компетенция органов управления, порядок принятия ими решений устанавливаются законодательством Российской Федерации, Уставом гимназии и локальными нормативными актами об органах управления.
Органы управления МБОУ " Рыбно-Слободская гимназия №1"
О фамилиях, именах, отчествах и должностях руководителей структурных подразделений
Места нахождения структурных подразделений образовательной организации
Адреса электронной почты структурных подразделений образовательной организации













