• Информируем вас, что с 1 января 2024 года оценки и расписание доступны в новой версии Электронного образования по адресу ms-edu.tatar.ru. В данной версии электронного дневника вы можете продолжать смотреть ранее полученные оценки.
    С более подробной информацией можно ознакомиться на сайте: info.edu.tatar.ru.

Электронное образование Республики Татарстан

МБОУ «Средняя общеобразовательная татарско-русская школа №80 с углубленным изучением отдельных предметов имени К.Насыри» Вахитовского района г. Казани/Казан шәһәре Вахитов районы “Каюм Насыйри исемендәге аерым фәннәр тирәнтен өйрәнелә торган 80 нче татар – рус урта гомуми белем мәктәбе” гомуми белем муниципаль бюджет учреждениесе.

Решаем вместе
Есть предложения по организации учебного процесса или знаете, как сделать школу лучше?

Визитная карточка

Адрес: г. Казань, ул. Татарстан, д. 40
Телефон: +7(843)-292-52-61;+7(843)-292-02-69
E-Mail: Эл. адрес школы:sch080@mail.ru, s80.kzn@tatar.ru эл. адрес директора школы: sch080@mail.ru, 4519000003@tatar.ru
Министерство: Министерство образования и науки Республики Татарстан
Короткое название: МБОУ "Школа №80 имени Каюма Насыри"
Руководитель: Мансуров Роберт Мияссарович
Год основания учреждения: 1935
У нас учатся: 808 уч-ся, из них 35 иностранных граждан
У нас учат: 53 преподавателя

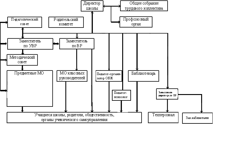
Структура ОУ

Структура