• Информируем вас, что с 1 января 2024 года оценки и расписание доступны в новой версии Электронного образования по адресу ms-edu.tatar.ru. В данной версии электронного дневника вы можете продолжать смотреть ранее полученные оценки.
    С более подробной информацией можно ознакомиться на сайте: info.edu.tatar.ru.

Электронное образование Республики Татарстан

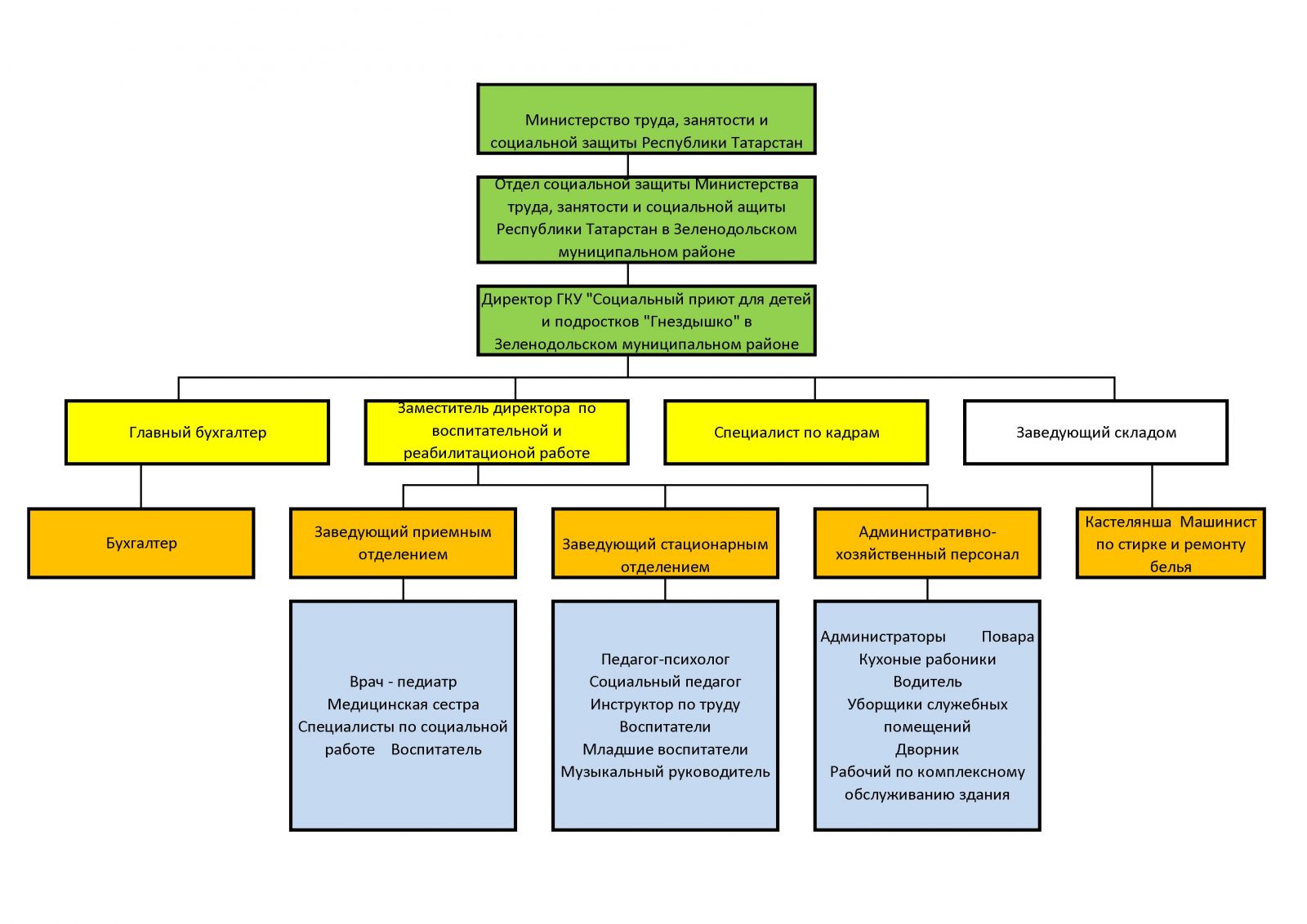
Государственное казенное учреждение «Социальный приют для детей и подростков «Гнездышко» в Зеленодольском муниципальном районе»

Визитная карточка

Адрес: 422540, РТ, г. Зеленодольск, ул. Столичная, д. 2Б
Телефон: +7(843)-713-41-22
E-Mail: Gnezdishkozel@mail.ru, Spdp.Gnezdyshko-zel@tatar.ru
Министерство: Министерство труда, занятости и социальной защиты Республики Татарстан
Короткое название: ГКУ «Социальный приют для детей и подростков «Гнездышко» МТЗи СЗ РТ»
Руководитель: Павлова Нина Николаевна
Год основания учреждения: 2005
У нас учатся: 31
У нас учат: 15

Структура и органы управления

Структура и органы управления