Муниципальное бюджетное общеобразовательное учреждение "Аксаринская основная общеобразовательная школа" Заинского района
Визитная карточка
| Адрес: | 423501, Российская Федерация, Республика Татарстан, Заинский район, с. Аксарино, ул. Школьная, д.4. |
| Телефон: | +7(855)-583-73-34 |
| E-Mail: | aksar37@mail.ru |
| Министерство: | Министерство образования и науки Республики Татарстан |
| Короткое название: | МБОУ "Аксаринская ООШ" Заинского муниципального района Республики Татарстан |
| Руководитель: | Хасаншин Рафаиль Мунавирович |
| Год основания учреждения: | 1973 |
| У нас учатся: | обучающихся -30 воспитанников - 4 |
| У нас учат: | учителей -8 воспитатель - 1 |
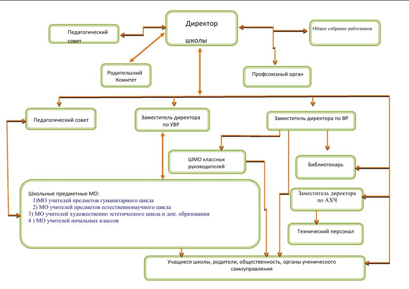
2. Структура и органы управления
Структура ОО Посмотреть
Органы управления Посмотреть
Структурные подразделения
1.Школьная библиотека
Место нахождения:с.Аксарино,Заинского района РТ
ул.Школьная,4
телефон:+78558 3-73-34
Е-mail : aksar37@mail.ru; Sax.Zai@tatar.ru
Библиотекарь: Сафаргалиева Зульфира Гаптельганиевна
школьный музей
Место нахождения: РТ,Заинский район,с.Аксарино
ул.Школьная,4
телефон +7 8558 3-73-34
e-mail:aksar37@mail.ru; Sax.Zai@tatar.ru










